罹難與失聯者每人3萬元、受災戶每戶5,000元 ! 佛教團體10/28上午將於國立光復商工發放「慰助金」
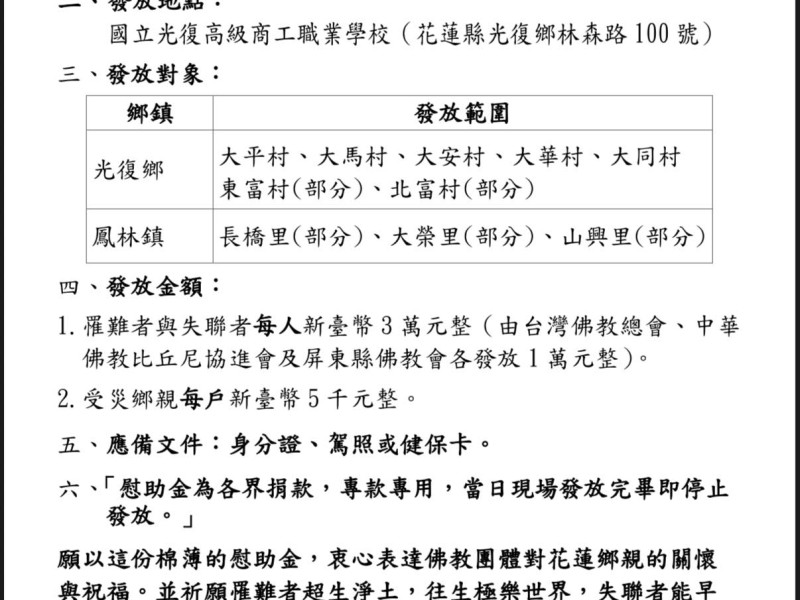
花蓮縣議會議長張峻今(23)日晚間7時許於臉書發布【慰助金發放公告】,表示感謝全國佛教團體對花蓮鄉親的關懷與幫助。為協助這次馬太鞍溪堰塞湖溢流的受災戶,佛教團體將於 10月28日(星期二)上午9:30~12:30在國立光復商工(光復鄉林森路100號),辦理慰助金發放。罹難與失聯者每人3萬元,受災戶每戶5,000元領取時請攜帶身分證、駕照或健保卡,以便核對身分。感謝台灣佛教總會、中華佛教比丘尼協進會、屏東縣佛教會以及多個佛教團體的善心行動,讓花蓮在艱難的時刻依然充滿溫情與力量。願大家平安順心,家園早日重建。
光復鄉:大平、大馬、大安、大華、大同、東富(受災戶)、北富(受災戶)
鳳林鎮:長橋(受災戶)、大榮(受災戶)、山興(受災戶)
